连云港职业技术学院
211 |
985 |
双一流 |
综合
江苏省
高职(专科)
省重点
公办
8507
德才兼备、知行合一
0518-85985555,0518-85985678
https://www.lygtc.edu.cn/
更多 >
图片
院校首页
历年分数
历年分数
历年分数
普通类
艺术类
体育类
招生计划
院校计划
投档规则(艺术)
投档规则(体育)
招生政策
招生简章
招生资讯
探校攻略
探校攻略
探校攻略
探校攻略
探校攻略
探校攻略
院校首页
> 招生简章
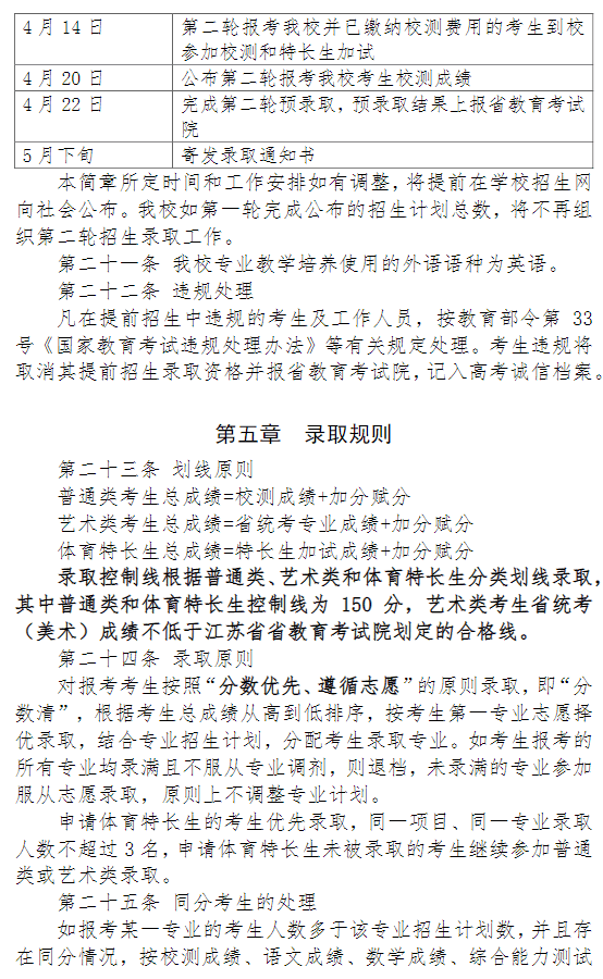
2024年连云港职业技术学院提前招生简章
2024-02-26 17:03:32 分享至:
招生简章
招生资讯
2024年连云港职业技术学院提前招生简章
2024-02-26 17:03:32